最後のプロフィール加工を行います。
さあ、最後のプロフィール加工です。Tナットの下半分の長方形部分を削り出します。
先ほどのプロフィール加工と基本的には同じ作業を行いますが、その際に「Cut2D」の便利機能、「タブ作成機能」を使用し、このTナットを「本当に加工した際」に、出来上がったTナットが吹っ飛ばないようにします。
え、吹っ飛ぶの?
ええ、吹っ飛ぶんです、何もしないと。
エンドミルを道連れにしながら(涙。
では、プロフィール加工(タブあり)にチャレンジ。
チャレンジってほどでもありません。やり方は、「ポケット加工」と殆どかわりませんのでご安心を。
ここでは、赤丸部分をクリックして「下半分の長方形」を選択し、さらに画面右の「Create Profile Toolpath」を選択します。

画面右側に、見慣れたプロフィール加工用の画面が表示されます。

では、設定をやってしまいましょう。赤丸部分がポイントの「タブ機能」ですよ。

Cutting Depths
掘り込むプロフィール、つまり溝の深さを指定します。
Start Depths
加工開始位置です。
0mm
です。
Cut Depths
掘り込む深さです。今回は、最後まで抜きますので、板厚の15mm・・・ではなく、念のためプラス1mmした
16mm
を指定します。15mmちょうどだと、うすーく材料が残ってまるで「羽根つき餃子」になってしまうことがしばしばあるのです。
もちろん材料を「貫通して」1mm掘り込みますから、材料の下に捨て板を入れるなり、筆者の様に材料を空中に浮かすなりしないと大参事(テーブルに材料の外形がくっきりと・・・)になりますので要注意。
Tool
は、先ほどのまま、
End Mill(6mm)
です。
Machine Vectors
今回も、Tナットの下半分の長方形を「線の通りのサイズで残したい」わけですから、
Outside/Right
を選択します。
Ramp Plunge Move
は、今回も使用しません。
Add tabs to toolpath
さあ来た。ここでタブを指定します。まずは「Add tabs to toolpath」にチェックを入れてください。
タブ。
加工終了時に、材料から部品が落ちないように残す「足」のことです。プラモデルを作ったことがある人であれば、プラモデルのパーツとランナーをつないでいる「ゲート」のようなもの、と言えばお判りになりますでしょうか。
解らない方は・・・大丈夫、このテキストの最後でわかるようになります(?)。
Length
Thinkness
まずタブの大きさ。これは幅2mm、厚み1mmでOKです。が、厚みはこの「プロフィールパス」の最終パスから上に○mm、と指定されます。今回は材料は15mmですが、掘り込みは16mmまで行います。したがってここで厚み2mmとしても、出来上がるタブは厚み1mmです。なので設定は
- 2mm
- 2mm
です。なんだよ文章多いよ、なんのことだかわかんねえよ、という方はさくっと忘れてOKです(笑
次、具体的にタブを配置します。「Edit tabs」をクリックしましょう。そうすると画面が切り替わり・・・

はい、タブ設定画面が表示されました。
1つの部品あたり、理論的には3か所で部品は固定されるはずです。が、ここは念のため4か所以上用意しましょう。
最終的には(まるでプラモデルのゲートのように)切り落としてできるタブの残り、でっぱりをやすりで成形する必要がありますから、凹んだところに作ると厄介です。ここは素直にTナットの外形である長方形の、長辺に2カ所ずつタブを設定します。
長方形の外形を構成する連続線上において、タブを置きたい場所をちょんちょんとクリックします。赤丸のあたりです。
タブを取り消したいときはもう1回クリックすれば消えますし、ドラッグして位置をずらすこともできます。
満足したら、「Close」をクリックします。
タブの設定画面から「プロフィール加工用の画面」に復帰します。すべての入力が完了していますから、
画面下部の「Calculate」をクリック
します。
「Calculate」をクリックしても、画面遷移しないケースがあるそうです。
その場合は「calculate」をクリックした後にその右の「close」をクリックします。ひとつ前の画面に戻りますから、その画面で「preview Toolpath」アイコンをクリックしてください。
すると・・・そう、パスが生成されます・・・がその前にこんなメッセージが。

だいじょうぶ?材料の厚さは15mmだけど、パスは16mmまで掘り込んで貫通しちゃってるよ!
という警告です。もちろん、「OK!大丈夫!」をクリック。
すると。

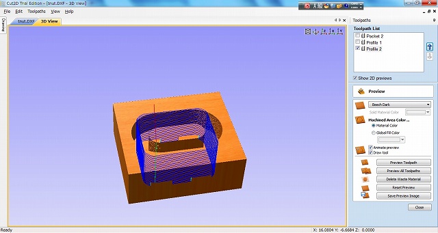
最後のプロフィールパスが生成されました。
タブを設定した部分が、下駄の足の様に盛り上がっていることがわかると思います。
お楽しみのシミュレーション。
さあ、今回もシミュレーションをしてみましょう。画面右の「Preview All Toolpaths」をクリックします。

ガンガンシミュレーションが進みます・・・面ハネ、そして楕円の島、最後に長方形がC面を取りつつ削り出されていきます。今までの苦労が走馬灯のように・・・
できた!

これこれ。
これが作りたかったんです!
CADに起こしたTナットの図面が、40mm×35mm×15mmの板材から美しく削り出されました。削り出されたTナットは板材から落ちることなく、4か所の細いタブで接続されています。
如何でしょう?やりたくなりません?(あれ?)






